23+ Rajah Tulang Ikan, Yang Indah!
Maret 27, 2022
23+ Rajah Tulang Ikan, Yang Indah!

Pill bahasa inggeris 1 Sumber : www.slideshare.net

Carta Tulang Ikan Eva Sumber : belajarsemua.github.io

RAJAH TULANG IKAN ppt Google Slides Sumber : docs.google.com

Ceramah Audit Prestasi Sumber : www.slideshare.net

JURNAL KEPIMPINAN Membangunkan HILL High Impact School Sumber : azmanss.blogspot.com

Production and Operation Management May 2013 Sumber : bjmp2033om.blogspot.com

Rajah Tulang Ikan ppt Sumber : dokumen.tips

20140414111308 topik 8 alat penyelesaian masalah Sumber : www.slideshare.net

Penyelesaian masalah Sumber : www.slideshare.net

Gambar rajah tulang ikan Pages 1 Dunia pengetahuan Sumber : ms.swewe.net

KIK Skpp8 1 INNOTECH S Sumber : www.slideshare.net

Rajah Tulang Ikan ppt Sumber : dokumen.tips

Program kecemerlangan pengajian perniagaan Sumber : www.slideshare.net

YULIATMOKO Diagram Tulang Ikan fishbone Sumber : yuliatmoko.blogspot.com

Rajah Tulang Ikan ppt Sumber : dokumen.tips
rajah tulang ikan pengajian perniagaan, rajah tulang ikan ishikawa ts25, tulang ikan ishikawa kosong, fungsi rajah tulang ikan, fungsi tulang ikan ishikawa, carta tulang ikan, rajah ikan, teknik tulang ikan,
Rajah Tulang Ikan

Pill bahasa inggeris 1 Sumber : www.slideshare.net
22000 Rajah Tulang Ikan gambar unduh gratis

Carta Tulang Ikan Eva Sumber : belajarsemua.github.io
Rajah Tulang Ikan Kuruk scribd com
RAJAH TULANG IKAN ppt Google Slides Sumber : docs.google.com
Diagram Tulang Ikan Makna Contoh Lukis
RAJAH TULANG ISHIKAWA Fishbone Ishikawa Diagram Use Creately s easy online diagram editor to edit this diagram collaborate with others and export results to multiple image formats Edit this Diagram

Ceramah Audit Prestasi Sumber : www.slideshare.net
RAJAH TULANG ISHIKAWA Editable Fishbone
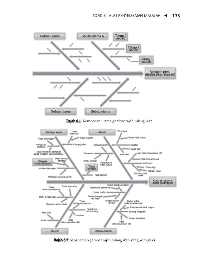
Rajah ini menyerupai tulang ikan Ia difungsikan untuk menampakkan sebab sebab yang saling berkaitan kepada satu peristiwa atau fenomena Fokus tajuk atau fenomena yang dibincangkan ditulis pada garisan mendatar manakala faktor faktor yang mencetuskan fenomena itu ditulis pada garisan condong Di sisi

JURNAL KEPIMPINAN Membangunkan HILL High Impact School Sumber : azmanss.blogspot.com
Rajah Tulang Ikan Scribd
Lovepik com menyediakan bahan 22000 Rajah Tulang Ikan gambar yang boleh dimuat turun secara percuma dalam talian dan boleh difungsikan untuk tujuan peribadi dan komersil

Production and Operation Management May 2013 Sumber : bjmp2033om.blogspot.com
Pembuat Diagram Tulang Ikan D Talian Percuma
Scribd is the world s largest social reading and publishing site

Rajah Tulang Ikan ppt Sumber : dokumen.tips

20140414111308 topik 8 alat penyelesaian masalah Sumber : www.slideshare.net

Penyelesaian masalah Sumber : www.slideshare.net
Gambar rajah tulang ikan Pages 1 Dunia pengetahuan Sumber : ms.swewe.net

KIK Skpp8 1 INNOTECH S Sumber : www.slideshare.net

Rajah Tulang Ikan ppt Sumber : dokumen.tips

Program kecemerlangan pengajian perniagaan Sumber : www.slideshare.net

YULIATMOKO Diagram Tulang Ikan fishbone Sumber : yuliatmoko.blogspot.com

Rajah Tulang Ikan ppt Sumber : dokumen.tips